简单易懂的颜色选择,让你好运一整天
今天是个特别的日子,是2021年11月11日,星期四。农历是十月初七日。用老话说是辛丑年己亥月癸亥日。今天五行属水,是个水日子哦。
很多人不知道,我们每天穿的衣服颜色会影响一天的运气。这就是五行穿衣法,很简单,一点也不难懂。下面就告诉大家今天穿什么颜色最好,什么颜色不太适合。
看看今儿个的日子今儿个2021年11月11日,在农历上是十月初七。这一天的天干地支是癸亥日,五行属水。所以今天水的能量很强哦。
今日的财神在正南边,喜神在东南边,福神在正西边。所以要是想求财,可以多往正南方向走走。想开心快乐,就去东南方向。
今天适合做的事情有很多,比如搬家、结婚、领证、出行、旅游。不太很很很适合做的事情有装修、开业、入宅、开工。
今天的五行穿衣颜色 大吉色(贵人色):绿色、青色、翠绿、浅绿、浅蓝今儿个最适合穿绿色系的衣服啦!为什么呢?因为今日的五行属水,水能生木。绿色就是木的颜色。穿绿色系的衣服,表示环境会帮助你,就像有贵人帮忙一样。
穿上这些颜色的衣服,容易得到别人的帮助,做事会事半功倍,事事都会很顺心。异性缘也会比平时好哦。一整天都会开心轻松。
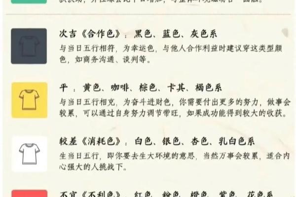
次吉色(合作色):黑色、蓝色、深蓝、灰色黑色系是今天的次选颜色。为什么黑色也不错呢?因为黑色代表水,与今日的五行相同。
穿这些颜色的衣服,表示与环境同步,做事会顺利,特别适合与人合作谈事情。如果要签约、谈生意、见客户,穿这些颜色会很顺利。
平平色(招财色):黄色、咖啡色、棕色、卡其色黄色系的衣服今天属于平平色。因为五行中土克水,黄色是土的颜色。

穿这些颜色的衣服,做事可能会比较累,需要通过自己努力才能成功,如果成功了会有不错的收获。属于付出有回报的颜色。依我看,
慎用色(消耗色):白色、银色、杏色、浅灰色白色系的衣服今天要小心穿哦。因为白色属金,金生水,表示你要去生大环境。
穿这些颜色的衣服,做事可能会比较累,容易遇到各种波折,需要内心强大的人才能挑战。精力消耗会比较大。
忌用色(不利色):红色、紫色、粉色、橙色、玫红色今天最不适合穿的就是红色系衣服了。因为红色属火,水克火,表示大环境会克制你。
穿这些颜色的衣服,办事效果可能不好,容易事倍功半,付出很多却收获很少。所以今天最好避开这些颜色。
十二生肖今日运气不只是穿衣颜色,不同生肖今儿个的运气也不一样哦。
特吉生肖:虎、兔、羊
这三个生肖今天运气最好啦!
次吉生肖:鸡、鼠、狗
这些生肖今天运气也不错。
今日带衰:猪、猴、蛇
这些生肖今天要小心一点,尤其属蛇的人因为今日是被冲的生肖,不太适合做重大事情。
什么是五行穿衣法?五行就是金、木、水、火、土五种元素。每种都有自己对应的颜色。
金代表白色、金色、银色
木代表绿色、青色
水代表黑色、蓝色
火代表红色、紫色
土代表黄色、棕色
五行之间会相互生长也会相互克制。相生是:木生火,火生土,土生金,金生水,水生木。相克是:金克木,木克土,土克水,水克火,火克金。
我们每天穿的衣服颜色,可以根据当天的五行属性来选择,这样就能与环境和谐相处,带来好运气。
怎么穿最合适?知道了颜色规律,我们就可以很好搭配衣服了。
如果你想要有贵人帮助,就穿绿色系的衣服。比如绿色的外套,青色的裤子,或者翠绿的围巾。
如果要与人谈合作,就穿黑色系的衣服。比如黑色的西装,蓝色的衬衫,深灰色的裙子。
不只是外面穿的衣服,里面的衣服颜色也很重要哦。还有配件,比如包包、鞋子、帽子、首饰的颜色,也都算数呢。
今天的好时间今天还有一些特别好的时间点,在这些时间做事情更容易成功:
丑时(凌晨1点到3点)
辰时(早上7点到9点)
午时(中午11点到下午1点)
未时(下午1点到3点)
戌时(晚上7点到9点)
亥时(晚上9点到11点)
如果想要做重要的事情,可以选择这些时间哦。
记住啦今天是2021年11月11日,星期四,农历十月初七。五行属水。
最好穿绿色、青色系的衣服,你是否想过,容易有贵人帮忙。
可以穿黑色、蓝色系的衣服,与人合作会顺利。
不太适合穿红色、紫色系的衣服,可能会事倍功半。
穿对颜色,一整天都会心情好,做事顺。试试看吧,说不定真的有惊喜呢!
其实五行穿衣很简单,就是根据每天的自然能量选择衣服颜色,让我们与环境和谐相处。每天花一点点心思选择衣服颜色,就能让一整天都过得更加顺利和开心。
希望今天你穿对颜色,好运连连!
