每天穿衣服是一件开心的事情!穿对颜色会更开心哦!2021年11月1日,星期一,是一个平平常常的日子,如果你穿对了颜色的衣服,说不定会有好运气来找你玩呢!
今天公历是2021年11月1日,星期一~
今儿个农历是辛丑年九月二十七日!
今日的天干地支是辛丑年 戊戌月 癸丑日。
今天的五行属“土”。
❤️ 今日黄历小贴士:
宜:上任、会友、开工、出游
忌:嫁娶、动土、开业、词讼
🧭 今日吉神方位:
财神:正南 🤑
福神:正西 😇
喜神:东南 😍
贵神:正东 👑
🔢 今日幸运数字:4、9
🕒 今日吉时:3-5点、5-7点、9-11点、15-17点、19-21点、21-23点!在吉时里做自己喜欢的事情,更容易成功哦!
# 🌈 2021年11月1日五行穿衣指南
🤔 为什么要看五行穿衣?我们每天都会穿不一样颜色的衣服。颜色好好看!是你知道吗?颜色不只是好看哦!我觉得,在很久很久以前的智慧里,颜色和金、木、水、火、土这五种东西(叫做五行)有关系。每天这五行的力量都不一样,就像有时天气晴,有时下雨一样!穿对颜色,就是让衣服的颜色帮助我们的力量变强,这样做事会更顺利,心情也会更好哦!
📅 看看今天是什么日子?今儿个公历是2021年11月1日,星期一。
今天农历是辛丑年九月二十七日~
今天对应的五行是”土“! 你可以把它想象成一片大大、暖暖、黄黄的泥土~
👚 今天穿什么颜色最棒呢?根据今儿个的五行“土”,我们有这些好看的颜色可以选择:
| 运势分类 | 推荐颜色 | 寓意 |
| :
| 大吉色 | 白色、银白色、银色、乳白色、杏色、浅灰色 | 易招贵人,得到帮助,异性缘会比平日增加,做事轻松又顺利。 |
| 次吉色 | 黄色、咖啡色、棕色、焦糖色、卡其色、米色 | 与人合作共享利益,顺畅如意。 |
| 平平色 | 绿色、浅蓝色、青色、翠色 | 做事虽然会累一点,通过自身努力可以得到收获,如果能成功则收获较大! |
| 慎用色 | 红色、紫色、粉色、橙色、玫红 | 万事较累,多生波折,适合内心强大的人挑战。 |
| 忌用色 | 黑色、深蓝色、深灰色 | 办事成效差,易导致运势低下,且易出现事倍功半,徒劳无功之事发生。 |
🥇 大吉色(贵人色):白色、银白色、银色、乳白色、杏色、浅灰色
为什么呀?究其缘由土生金!暖暖的泥土里能挖出亮亮的金属。大环境生你,就像妈妈帮你一样,做事会好轻松,容易有贵人来帮你,说不定还会有好多好朋友和你玩哦!
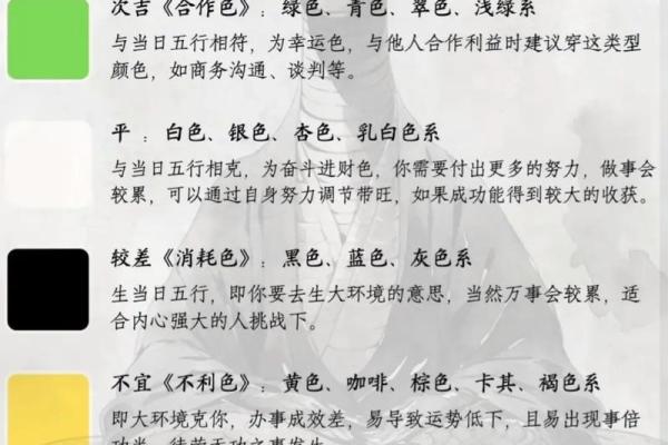
🥈 次吉色(合作色):黄色、咖啡色、棕色、焦糖色、卡其色、米色
为什么呀?究其缘由黄色也是土的颜色!和今天是一样的。穿这个颜色,就像和好朋友一起手拉手,大家一起玩,说实话,合作起来会很顺利~
🟢 平平色(招财色):绿色、浅蓝色、青色、翠色
为什么呀?由于这个木克土(小树苗能从土里长出来,它要努力才能钻出来)。你穿这个颜色,就像小树苗要努力长大,做事会有点累,是只要你努力了,就能有收获,像小树苗最后能长出甜甜的果子一样!
🟠 慎用色(消耗色):红色、紫色、粉色、橙色、玫红
为什么呀?由于这个火生土(火燃烧后会产生灰烬,也就是土)。穿这个颜色,就像是你去生大环境,你要去帮助别人,明白了吧自己会比较累噢,能量消耗比较大,需要内心强大一些。
⚫ 忌用色(不利色):黑色、深蓝色、深灰色
为什么呀?由于这个土克水(泥土可以把水吸干或者挡住)!穿这个颜色,就像是大环境不喜欢你,做事会遇到很多困难,效果不好,容易白费力气。 所以今天最好不穿这些颜色哦!
👖 怎么搭配这些颜色呢?穿衣服不一定要全身都是一个颜色哦!我们可以这样搭配:
最棒的选择:穿一件白色或银色的上衣(外套、毛衣、衬衫都可以),搭配蓝色或黑色的裤子或裙子!这就是“金生水”的好组合,代表果断与智慧!
很好的选择:穿一件黄色或棕色的外套,里面配一件白色的打底衫~这就是“土生金”的好组合,显得沉稳又果决!
想活力一点:穿一件绿色的卫衣,配一条黄色的短裤。这就是“木生火,火生土”的循环,充满生机活力。
记住哦,上衣的颜色最重要!离你的脸蛋和心脏最近,力量最强哦!
💍 小配饰也很重要!如果你最喜欢的衣服颜色不在大吉色里,没关系!我们可以用小配件来帮忙:
可以戴一条银色的项链、白色的手表,或者金色的耳环~
可以背一个白色的包包,或者戴一顶米色的帽子。
哪怕只是在口袋里放一个金属的钥匙扣,也有点点用哦!
这些小东西也能给你带来一点点好运气呢!
✨ 其他让今天更开心的小事方向:今儿个财神在正南边,喜神在东南边~吃饭、喝茶或者想事情的时候,可以试试面朝这些方向哦!
数字:今天的幸运数字是4和9。可以选择这些数字编号的东西,或者看到这些数字都会有点开心~

时间:今天做重要事情的好时间有:上午9点到11点、下午3点到5点、晚上7点到9点!在这些时间做事,可能会更顺利哦!
属相:今天对属羊的朋友可能有点点挑战,要记得保持好心情,不要冲动哦!
🎨 记住五行颜色的小口诀金是白色和金色,
木是绿色和青色,
水是黑色和蓝色,
火是红色和紫色,
土是黄色和棕色。
相生相助力量大,
穿对颜色顶呱呱!

穿衣服是一件快乐的事~每天早上花一分钟想一想,今天我想吸引什么样的好运气呢? 然后挑一个喜欢的颜色穿上它!
最重要的是开心!如果这件衣服能让你笑,那就是最好的颜色!
希望你今天穿上白色或银色的衣服,像一个小天使一样,拥有轻松顺利、充满惊喜的一天!