打开衣柜发愁不知道穿什么颜色?试试这个让好运找上门的方法!
呀,今天是什么日子呀?原来是2025年8月17日,星期日!今日的天上呀,有很多看不见的能量哦。这些气息最喜欢和我们的衣服颜色做朋友啦!穿对颜色,就会有很多好事情发生呢。
你知道吗?每天都有不同的颜色能量帮助我们。今天穿上最好的颜色,会有贵人帮助你,做什么事情都很顺利呢!要是穿错了颜色,就会感觉累累的,什么事情都不顺利。
今天是什么日子呀?先来告诉你今日是什么特别的日子吧!
公历:2025年8月17日,星期日
农历:二零二五年闰六月二十四
天干地支:乙巳年 甲申月 戊午日
五行:土
生肖:马日
今天最喜欢的方向是东南方,钱财会从正北方来哦!所以呀,如果你想有好运气,可以朝东南方向拜一拜。如果你想有钱钱,你是否想过,可以朝北方拜一拜呢。
今天可以做的事情:开业、交易、旅游、入宅、祈福、结婚、领证、搬家
今天最好不要做的事情:求医、伐木、打猎
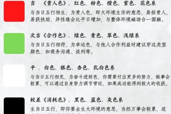
五行穿衣是什么呀?五行就是金、木、水、火、土五种能量。每种气场都有自己的颜色朋友哦!
金代表白色系,像白色、银色、灰色
木代表绿色系,像绿色、青色
水代表黑色系,像黑色、蓝色
火代表红色系,像红色、紫色、粉色、橙色
土代表黄色系,像黄色、咖色、棕色、褐色
我们每天穿的衣服颜色,就是在和这些能量做游戏呢!穿对了颜色,气息就会帮助我们。穿错了颜色,气息就不会帮助我们啦。
今天最适合穿的颜色(大吉色)今儿个最很合宜穿黄色系的衣服啦!包括黄色、咖色、棕色、褐色、橙黄色。
为什么这些颜色最好呢?因为今天的能量是土,土最喜欢土颜色的衣服啦!穿上这些颜色,就好像对环境说:“我是你的好朋友哦!”然后环境就会特别喜欢你,帮助你。
穿上黄色系的衣服,你会发现:
如果你今天要谈项目、见客户,或者需要别人帮忙,一定要穿这些颜色呢!卡其西装或棕色连衣裙都是很棒的选择。
次吉的颜色(合作色)今天的次吉颜色是红色系哦!包括红色、紫色、粉色、橙红色。
这些颜色是火的颜色,火能生土,所以和环境也是好朋友呢!穿上这些颜色,就好像给自己充电了一样,会变得很有能量。
穿上红色系的衣服,你会发现:
不过要记住哦,不要全身都穿红色系,只要一点点就可以啦!比如一件红色衬衫,或者一个粉色包包就够了。如果全身都红红的,可能会变得太着急,心情浮躁呢。
一般的颜色(奋斗色)今天的普通颜色是黑色和蓝色。这些是水的颜色。
水会被土克制,所以穿上这些颜色,你需要更加努力才能成功。就像爬山一样,会很累,是只要坚持,最后还是能到达山顶的。
穿上黑色或蓝色的衣服,你会发现:
如果你今天要努力工作挣钱,可以穿这些颜色哦!是要知道,会比较辛苦呢。
要小心的颜色(消耗色)今天要小心的颜色是绿色系,包括绿色、青色、青绿色、翠绿色。
这些是木的颜色,木会生火,火又生土,所以绿色会生今天的能量。就像你把好吃的给了别人,自己就没得吃了,会感觉累累的。

穿上绿色系的衣服,你会发现:
如果你不是特别强大的人,今天最好不要穿绿色系的衣服哦!如果非穿不可,可以加一点红色或黄色的配饰,这样会好一些。
千万不要穿的颜色(不利色)今天最最好不要穿的颜色是白色系,包括白色、银色、灰色、米白色。

这些是金的颜色,土虽然生金,今天的土太厉害了,反而会让金受伤。就像让一个瘦小的人扛很重的东西,会把他压垮的。
穿上白色系的衣服,你会发现:
所以今天最好把白色衣服放在衣柜里不要穿哦!如果不小心穿了白色,可以在口袋里放一片黄布或者几颗咖啡豆,这样会好一些。
来看看每个生肖今天穿什么吧!生肖鼠:今日运气不错哦!可以穿黄色衣服,会有好事发生。要注意不要帮别人花钱消灾哦!
生肖牛:今天心情可能不太好。穿红色衣服可以让心情好一些,和朋友合作可以赚到钱呢!
生肖虎:今天很棒哦!穿黄色衣服做什么都很顺利。好好合作可以赚到钱!
生肖兔:今天不要多管闲事哦。穿黄色衣服会有贵人帮助你增加收入!
生肖龙:今天不要乱花钱哦。穿红色衣服有人会支持你的行动!
生肖蛇:今天要小心不要顶撞老板哦。穿黑色衣服需要通过努力获得收获!
生肖马:今天可能错过好机会。穿黄色衣服可以对对方很好,维持好关系!
生肖羊:今天感觉同事都在针对自己。穿红色衣服可以不再乱花钱!
生肖猴:今天说了不该说的话。穿黄色衣服可以避免不必要的烦恼!
生肖鸡:今天容易受影响。穿黄色衣服可以改善形象!
生肖狗:今天要花钱的地方很多。穿红色衣服可以学会控制情绪!
生肖猪:今天冲动买了很多东西。穿黄色衣服会被老板表扬哦!
不同场合穿什么呀?上班工作:最好穿黄色或棕色的衣服。背公文包也不要选冷色调的,选焦糖色或深棕色的最好!文件可以朝北放,这样对财运有帮助哦!
约会见面:穿粉色或红色的衣服最棒啦!出门前朝东南方向拜三拜,效果会更好哦!
谈生意:穿黄色衣服最好,容易得到贵人帮助,我觉得,谈判会成功。
出去玩:穿红色衣服最开心,会有很多好玩的事情发生。
小细节也很重要哦!不只是衣服颜色重要,这些小细节也能帮到你呢!
材质选择:今天最好穿羊毛、毛呢等天然材质的衣服,不要穿化纤的衣服哦!
配饰搭配:可以戴黄水晶或貔貅首饰,这样能招来偏财呢!手机壁纸也可以用黄底加上正北财神图,中午的时候面朝北方,可以接到财气哦!
颜色比例:主要颜色占60%,次要颜色占30%,点缀颜色占10%最好哦!不要一半一半的穿法。
万一穿错了怎么办?万一不小心穿错了颜色,也不用太担心哦!这里有几个小办法可以帮你:
如果你穿了白色衣服:在口袋里放一片黄布或几颗咖啡豆。
如果你穿了绿色衣服:加一些红色或黄色的配饰,比如红帽子或黄围巾。
如果你感觉累累的:多休息,补充能量,做好调整。
如果事情不顺利:可以向有智慧的人请教,找到解决问题的办法。
记住啦:“土旺黄当道,红紫莫少;白绿皆退散,顺遂没烦恼!”
穿衣服不只是为了好看,还能改变我们的运气呢!今天就开始试试吧,穿上黄色、咖色或棕色的衣服,让好运一整天都跟着你!明天起床第一件事,就是看看穿什么颜色最合适哦!
你会发现,穿对颜色真的很神奇,好事情会一个接一个发生呢!