穿对颜色真的能带来好运吗?2022年6月1日的答案就藏在五行穿衣的秘密里!
今天是2022年6月1日,星期三,农历五月初三。今日是一个很特别的日子,既是儿童节,又是一个星期三。你知道按照古老的五行穿衣法,今天穿什么颜色最棒吗?我来告诉你吧!
今日的五行属金。金代表白色和银灰色,今日最幸运的颜色却不是这些哦。
01 今日五行穿衣幸运色今天最旺的幸运色是黑色、蓝色和灰色系列。这些颜色代表水,而金生水,所以大环境会帮助你,让你做事更顺利。

穿上这些颜色的衣服,容易遇到贵人,得到别人的帮助。异性缘也会比平时好呢!与整体环境磁场融合在一起,感觉事事顺心。
这些颜色就像你的好朋友,会在暗中帮你一把。如果你今天有重要的事情要办,比如见重要的人,或者需要别人帮忙,就穿这些颜色吧!
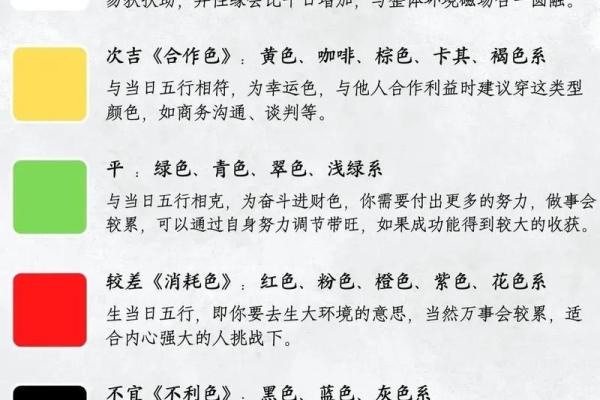
02 次吉颜色也不错今天的次吉颜色是白色、银色、杏色和乳白色系。这些颜色与当日五行相符,是幸运色。
当你需要和别人合作时,穿这些颜色很合适。比如商务沟通、谈判或者需要签合约的时候,这些颜色会帮到你。
这些颜色就像可靠的伙伴,默默地支持你。虽然不是最旺的颜色,也能带来好运和平安。
03 相克颜色能招财今天穿红色、粉色、橙色、紫色和花色系属于相克颜色。这些颜色代表火,火克金,所以你需要付出更多努力。
穿这些颜色做事会较累,通过自身努力调节能带旺运势。如果成功的话,能得到较大的收获,所以这叫奋斗进财色。
这就像爬山一样,虽然累,爬到山顶后看到的风景更美。如果你不怕辛苦,想挑战自己,可以穿这些颜色。不瞒你说,
04 消耗色要小心黄色、咖啡色、棕色、卡其色和褐色系是今天的消耗色。这些颜色代表土,土生金,是你要去生大环境的意思。
穿这些颜色万事都会较累,适合内心强大的人挑战。如果你觉得自己今天精力充沛,可以试试这些颜色。

这就像背着背包走路,会比平时累一些。如果你不是特别需要,你是否想过,最好选择其他更幸运的颜色。
05 今天不宜的颜色绿色、青色、翠色和浅绿色系是今日最不宜的颜色。这些颜色代表木,金克木,是大环境克你的意思。
穿这些颜色办事成效差,容易导致运势低下。会出现事倍功半,徒劳无功的事情发生,所以最好避开这些颜色。
这就像逆水行舟,会非常吃力。如果你不想今天过得特别辛苦,就不要穿这些颜色的衣服哦。
06 今儿个黄历信息今儿个是2022年6月1日,星期三。农历是五月初三,鸡日冲兔,所以对属兔的人不太有利。
今天岁次是壬寅年乙巳月乙酉日。今日五行是井泉水,属于定执位。
今天的吉神有月德合、时阴、除神、三合、不将、要安、鸣犬。凶煞宜忌有五离、朱雀。
07 今天宜忌指南今日宜做的事情有:嫁娶、启钻、入殓、纳畜、安葬、祭祀、结婚、旅游、出行、领证。这些都是今天适合做的事情。
今儿个忌做的事情有:动土、作灶、破土。这些事今儿个最好不要做,以免带来不好的影响。
今天是小黄道日,俗称“建日”,有健旺之气。行军、外出、求财、谒贵、上书都是好日子。
08 生肖得把眼睛擦亮了今天冲兔煞东,所以对属兔的人不太有利。不宜做重大的事,比如嫁娶、开业等。
今天煞神方位在东方,向东方行事要小心。如果你的座位或者办公桌朝东,今天要格外注意。
今日与牛、蛇半合,与龙六合,较为吉祥;与兔相冲,与狗相害,与鸡相刑。
09 今日卦象分析今天卦象是天山遁,属于遁卦,是遁世救世的意思,属于下下卦。
象曰:浓云蔽日不光明,劝君且莫出远行,婚姻求财皆不利,提防口舌到门庭。
这个卦象告诉我们,时运不佳时,应考虑退隐,不要与不正派的人同流合污。不是消极逃避,而是保存实力,等待时机。
小知提示:今天穿黑色、蓝色或灰色的衣服,就像有了隐形帮手,做事会顺利很多哦!记得告诉朋友们,让好运传递下去~