八字排盘网
弘扬传统文化,破除封建迷信
倡导科学理念,促进社会和谐

五行穿衣每日指南2023年6.24 2023年6月24日五行穿衣颜色查询

时间 :2025年10月23日  作者:八字排盘网

今天是2023年6月24日,星期六,农历五月初七。今儿个我们要来说说穿什么颜色的衣服最吉利,最开心。每天穿对颜色,会让心情变好,做事更顺利哦。

今天五行属土,土喜欢什么颜色呢?土最喜欢金色和白色,因为土能生出金。所以今儿个穿白色系列的衣服最棒啦。

今儿个的大吉颜色是白色、银色、杏色和乳白色。这些颜色就像天上的白云,亮亮的银子,香香的杏仁和浓浓的牛奶。穿上这些颜色的衣服,会有好运气,容易遇到帮忙的人,做事也会很顺利。这些颜色和今天的五行最配,我琢磨着是,就像好朋友一样。环境会帮助你,让你开心轻松。

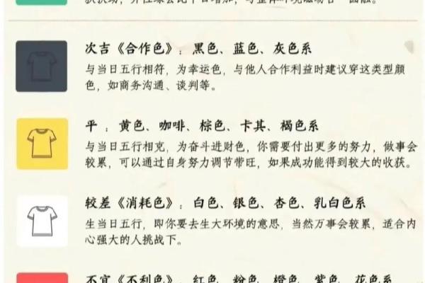
今日的次吉颜色是黄色、咖啡色、棕色、卡其色和褐色。这些颜色就像地上的泥土,香香的咖啡和巧克力。穿上这些颜色的衣服,也很不错。和别人一起做事的时候,穿这些颜色很好,大家合作会很开心。

今天的平吉颜色是绿色、青色和翠色。这些颜色就像大树和小草的颜色。穿上这些颜色的衣服,做事可能会有点累,是通过自己的努力,还是能得到好的结果。只要努力,就会有收获哦。

今天的较差颜色是红色、粉色、橙色和紫色。这些颜色就像红红的苹果,粉粉的花朵和紫色的葡萄。穿上这些颜色的衣服,可能会比较累,事情可能会有点多,有点麻烦。如果你心里很强大,可以试试看。

今天的不宜颜色是黑色、蓝色和灰色。这些颜色就像黑黑的夜晚,蓝蓝的天空和灰灰的石头。穿上这些颜色的衣服,做事可能会不顺利,效果不好,容易觉得累还没有结果。所以今天最好不穿这些颜色的衣服。

知道了颜色,我们来看看怎么搭配衣服吧。如果你穿白色上衣,可以配黄色的裤子或裙子。这样搭配很好看,像阳光和白云在一起。如果你穿黄色的衣服,可以配绿色的裤子或裙子。这样搭配像大地和小草,很自然。如果你穿绿色的衣服,可以配白色的裤子或裙子。这样搭配像大树和白云,很清爽。记住,一套衣服的颜色不要太多,两三种颜色就够了。

除了衣服,我们还可以戴一些饰品。今天可以戴白水晶、月亮石、太阳石、金发晶和钛晶。这些亮亮的饰品会帮你带来好运气。也可以戴茶晶、黄玉、黄莹石和黄水晶。这些黄色的饰品也会带来好运。

今天是个什么样的日子呢?今儿个是癸卯年戊午月癸丑日。今日的五行是桑柘木。财神在正南边,福神在正西边,喜神在东南边。我希望,今天适合去做事情,去见朋友,去开始工作,出去游玩。今日最好不要结婚,不要动土,不要开业,不要去打官司。

五行穿衣每日指南2023年6.24 2023年6月24日五行穿衣颜色查询

今日下午3点到5点,5点到7点,9点到11点,下午3点到5点,晚上7点到9点,晚上9点到11点,这些都是好时间。在这些好时间里做自己喜欢的事情,更容易成功哦。

今天和鸡、蛇是半合,和鼠是六合,这些都是很吉祥的。今儿个和羊是相冲,和马是相害,和狗、羊是相刑。所以属羊、属马和属狗的人今天要小心一点。

穿对颜色真的很重要。每天穿对颜色,会让心情变好,做事更顺利。希望今天大家都能穿对颜色,开心轻松每一天。谈生意,见客户,用五行穿衣方法,会事半功倍哦。

今天的大吉颜色是白色系列,次吉颜色是黄色系列,平吉颜色是绿色系列,较差颜色是红色系列,不宜颜色是黑色系列。记住这些颜色,穿上漂亮的衣服,出门去玩吧。

今天的天干是癸,地支是丑。癸不词讼理弱敌强,意思是逢癸日或逢癸时不能诉讼之事。丑不冠带主不还乡,意思是逢丑日或逢丑时不能举行戴冠之礼。这些都是古代的说法,我们知道一下就好。

今天的纳音是[年]金箔金,[月]天上火,[日]桑松木。生肖是属兔,星座是巨蟹座。值日是危执位,是吉日。值神是天德,是黄道日。冲煞是冲羊煞东,正冲丁未。

今天胎神占方在房床厕外东北。彭祖百忌是癸不词讼理弱敌强,丑不冠带主不还乡。这些我们可能不太懂,知道一下古代的说法也很有趣。

今天最好的颜色是白色系列,像白色、银色、杏色和乳白色。这些颜色很亮,很干净,穿上就像小天使一样。今天穿这些颜色,会有贵人帮你,做事很顺利,和朋友相处也很好。

今天的次好颜色是黄色系列,像黄色、咖啡色、棕色、卡其色和褐色。这些颜色很温暖,像大地一样。穿这些颜色,和别人合作会很愉快,大家一起做事,一起分享快乐。

五行穿衣每日指南2023年6.24 2023年6月24日五行穿衣颜色查询

今天的平吉颜色是绿色系列,像绿色、青色和翠色。这些颜色很清新,像大自然一样。穿这些颜色,做事可能需要多花点力气,是只要努力,就会有好的收获。

今天的较差颜色是红色系列,像红色、粉色、橙色和紫色。这些颜色很鲜艳,很漂亮,是今天穿可能会有点累,事情可能会有点多。如果你心里很强,可以试试看。

今天的不宜颜色是黑色系列,像黑色、蓝色和灰色。这些颜色很深,很暗,今天穿可能会不顺利,做事效果不好,容易觉得累还没有结果。所以今天最好不穿这些颜色的衣服。

今天我们知道了2023年6月24日的五行穿衣颜色。穿白色最吉利,穿黄色也很不错,穿绿色需要努力,穿红色可能会累,穿黑色最好避免。希望大家都能穿对颜色,开心快乐每一天。

今天是个好日子,穿上漂亮的衣服,出门去玩吧。记得穿白色系列的衣服,会有好运气哦。和朋友一起玩,一起分享快乐。做事也会很顺利,遇到帮忙的人。希望大家今天都开心,轻松,顺利。穿对颜色,让生活更美好。

上篇五行穿衣11月8日适合穿什么颜色的衣服 今日五行穿衣指南颜色搭配推荐 五行穿衣8月20 明天穿什么颜色衣服最吉利下篇

最新文章

2025年10月
23
农历 九月初三
乙巳年【蛇年】
丙戌月 乙丑日

最新更新

香车宝马”打一生肖是什么 香车宝马对应生肖解析

静中思动是什么生肖 静中思动指什么动物

女属蛇比男属鸡大4岁婚姻相配吗?婚恋运势解析

1957年属鸡人2025年全年运势详解,健康财运事业感情全面解析

铁石心肠打一正确生肖 铁石心心肠指什么生肖动物

1982年出生的属狗人在2025年婚姻感情运势怎么样,会顺利吗?

过关斩将是什么生肖 过关斩将打一生肖动物

鼠和什么生肖最配 生肖鼠和什么属相结婚好

属狗的人和属羊的人结婚会幸福吗?婚姻配对情况解析

驽马十驾是什么生肖 驽马十驾代表什么动物生肖

属鸡人出生在哪几个农历日子命最好最有福气

韶光似箭最准确的生肖 时间飞逝代表哪个生肖

顶天立地猜一生肖 顶天立地是什么生肖答案

隔岸观火是什么生肖 隔岸观火打一生肖答案

1994年出生的属狗人在2025年感情运势怎么样?婚姻恋爱建议

轻而易举”是代表哪个生肖 轻而易举打一生肖答案

属鸡和属鼠的婚姻配对指数高吗?性格合不合得来

霞光万道”代表什么生肖 霞光万道打一生肖答案

阳春三月打一准确生肖 阳春三月生肖运势查询

1993年出生的属鸡女性事业财运详解,哪年运势最好

属狗的人2025年虚岁怎么算?不同年份出生分别是多少岁?

龙血玄黄指什么生肖 龙血玄黄生肖含义解析

风尘之言”打一个生肖动物 风尘之言指什么生肖动物

重出江湖是什么生肖? 重出江湖指什么动物

轻烟故人四五家打一正确生肖 轻烟故人四五家打一生肖解析

高风亮节是什么生肖 高风亮节代表哪个生肖

这些生肖女妆前妆后就是两张脸 十二生肖素颜化妆对比图

鼓足干劲是什么生肖 十二生肖干劲最足的是谁

骂狗打鸡猪在笑”打一最佳准确生肖 骂狗打鸡猪在笑谜底生肖是什么

风靡一世打一正确生肖 风靡一世打一生肖答案

过眼烟云是什么生肖 过眼烟云指什么动物生肖

2025年属狗人的财运和事业运详解,有什么机遇和挑战?

高风亮节代表什么生肖 高风亮节是指哪个生肖

1969年出生生肖属鸡者今年运势与健康年龄分析指南

高山流水打一个生肖 高山流水代表什么生肖

1982年出生属狗男性2025年全年运势如何,婚姻是否顺利

2025年属鸡的81年出生女性全年运程:每月运势预测及得把眼睛擦亮了

2000年出生的属龙人在2025蛇年的事业财运和感情健康运势

黄袍加身是什么生肖 黄袍加身指什么动物生肖

鸡皮鹤发是什么生肖 鸡皮鹤发对应生肖查询

2025年属鸡的人今年多少岁了具体年龄查询

违天逆理”指什么生肖 违天逆理对应哪个生肖

2025年属鸡人的财运如何提升,有哪些旺财方法?

骨肉私情”代表什么生肖 骨肉私情对应的生肖是哪个

1972年属鼠男2025年运势如何?需要注意哪些关键事项和化解方法?

属龙的人2025年运势详解:事业财运健康感情全方面预测分析

2025年属狗的人全年运程如何1982年出生事业与家庭得把眼睛擦亮了

遮天盖地打一动物 形容数量极多的动物成语

轻而易举”是代表哪个生肖 哪个生肖代表轻而易举

民间算命

指纹算命

手相查询

痣相图解

生男生女

眼皮跳测吉凶

喷嚏预测